Introduction
Performance Measurement Definition
Critical Review of Existing FM Performance Measurement Models
Models from Other Industry
Models Reflecting Facility Management (FM) Context
Research Methodology
Structure of research procedure
Identification of FM stakeholders
Focused Group Interview
Five Factors Identification
Five Factor Priorities and Weighting
Office Building Grade in the Seoul Office Market
Hypotheses
Five Factor Interrelationship
Questionnaire Survey for the Five Factors
Five Factor Cycle and Strategy
Strategy for Prime Grade Office Buildings
Derivation of KPIs for Facility Management
Derivation of Longlist KPI
Delphi Survey
The FFOSS Model
Features of the FFOSS Model
Validation
Simulation of Model
Evaluation of Model
Conclusions
Introduction
Facility management (FM) comprises all the activities of the operation and maintenance phase, the longest period in a building’s life cycle after the design and construction phase. The International Facility Management Association defined FM as a “Profession that encompasses multiple disciplines to ensure functionality of the built environment by integrating people, place, process and technology”.
FM is a field that includes manifold components, and the breadth of the areas it deals with is wide. FM raises productivity and efficiency of an organization that occupies the facility by providing the physical environment and functionality that supports work of the organization and the activities of its business by controlling costs. As the importance of the work environment affecting productivity increases, and the related costs rise, the role of FM is becoming more indispensable. However, due to its seemingly limited status as a facilitator, which has been a traditionally recognized role assigned to it, FM has not received as much attention from researchers as have design or construction.
As construction technology becomes sophisticated and financial market evolves, FM is gaining more importance. With advancement of construction technology, buildings are becoming high-rise, large-scale, and equipped with intricate engineering facilities [1]. As a result, professional skills and knowledge are required for FM, and the performance of the building depends critically upon them [2, 3].
Buildings that generate rent are increasingly owned by financial investors, and are defined as commercial buildings. The operation and maintenance costs are henceforth directly related to return on investment for building owner. FM organization’s role and responsibility also has become more critical as the level of rents from building depends increasingly on the building’s performance and services. Thus, facility management has taken a step further from the traditional role of facilitator, and become a core business area that affects profitability of building.
Three stakeholders of office building are owner, tenant, and facility management organization [4]. As owner and tenant have different objectives, conflict inevitably arises. Tenants of office building are companies, and they pursue business profits, and accordingly have high expectations of the performance and services of building, which greatly affect their business efficiency and employee productivity [5]. However, building owner seeks to maximize return on investment by reducing operation and maintenance costs, and facility management labor costs. This leads to conflict between the owner and the tenants of office building. Given the conflict of interests existing amongst the stakeholders of office building, what would be the basis for measuring the overall performance of facility management?
In the last 20 years, a limited number of studies have been conducted on performance measurement of facility management [6]. The measurement models in previous studies have not incorporated the different perspectives of office building stakeholders, whose interests may differ with one another They have not covered a wide r areas and characteristics of facility management nowadays. Many of them have not progressed from conceptual stage, failing to propose concrete criteria of performance measurement, or to provide applicable framework that can be used for different strategic purposes.
The lack of performance measurement model with balanced perspectives of stakeholders raises the following problems:
(1)Undermining of building owner’ investment returns due to performance measurement focusing only on cost control
(2)Cost increase beyond reasonable range due to performance measurement focusing only on tenant satisfaction
(3)Increase of facility management accompanying cost
The objective of this research is to develop a balanced performance measurement model of facility management that addresses the conflicts arising from differing objectives of the stakeholders of facility management.
Facility management requires considerable amounts of cost spending to improve tenant satisfaction and building’s facility performance.
As a result, performance measurement based solely on how much cost reduction has been achieved for owner can lower facility performance and tenant satisfaction. Measuring performance based on tenant satisfaction only can lead to excessive cost spending to satisfy tenants, thereby surpassing a possibly reasonable level of constraint set by owner. Our research aim to reflect these innate conflicting objectives of stakeholders in a single model, and furthermore to incorporate strategic usability through factor weighting structure.
Performance Measurement Definition
A well-known adage says, “If you cannot measure it, you cannot improve it” [7].
Performance measurement tells us the current status of an organization, and where it is heading. The importance of performance measurement can never be overstated, and many researches have emphasized the role of performance measurement in today’s information-driven decision-making environment [8]. Companies that use an integrated and balanced performance measurement system are known to perform better than companies that do not measure performance [9].
Neely [10] defined performance measurement as the process of quantifying the effectiveness and efficiency of an action. Neely et al. [9] further clarified that efficiency and effectiveness relate, as concepts, to best practice (efficiency) - the pursuit of perfection of a given approach, and best value (effectiveness) - the pursuit of the most economic approach.
The term effectiveness refers to the extent to which a particular requirement or goal is achieved, whereas efficiency indicates the speed of performing an action that has to be both quantifiable, and verifiable [11].
The performance measurement model should clarify the objectives to be achieved and for whom; and what is important and detrimental to achieving them should be recognized by the organization [8]. In strategy implementation, performance measurement needs to be aligned to organizational strategy [12]. Furthermore, the performance measurement framework needs to take an integrated approach that can link all the relevant but different perspectives in a balanced manner. It would also be critical for performance management and measurement systems to balance the quantitative and qualitative methods [13].
Critical Review of Existing FM Performance Measurement Models
Over the last two decades, research on performance measurement has increased significantly in quantity. Intensifying competition and dynamic business environment have made performance measurement important. The paradigm is shifting from traditional financial-focused measures to balanced and integrated performance measures [14]. However, Amos [6] pointed out that research amounts and trend in facility management performance measurement were fairly low and disproportionate.
A limited number of researches has been conducted on performance measurement of facility management.
However, facility management has unique characteristics that distinguish it from other functions. Thus, such borrowing can be ineffective and result in incomplete performance measurement. The measurement models in those researches fail to cover the wide areas of today’s facility management and their characteristics.
The critical analysis of these models was conducted from the following four perspectives:
(1)Does the model cover various aspects of today’s facility management performance?
(2)What factors does the model consider important to performance?
(3)How does the model reflect the conflicts of stakeholders; in particular, how does it measure financial indicators?
(4)Does the model only stay at the conceptual level, or does it specify evaluation criteria, and present performance measurement results?
Twenty-one major performance management models for facility management are divided into three domains. First, six models for evaluation of organizational performance in service or other industry are SERVQUAL (Service Quality), SERVPERF (Service Performance), BEM (Business Excellence Model), CMM (Capability Maturity Model), BSC (Balanced Scorecard), and SBSC (Service Balanced Business Scorecard)/ Logometrix. Secondly, five models to measure the performance of building facilities in architectural field are STM ((The Serviceable Tool and Method),, BQA (Building Quality Assessment), OMRS (Operation and Maintenance Rating System), POE (Post Occupancy Evaluation), and PROBE (Post-occupancy Review of Buildings and their Engineering). Third, ten models have been developed for facility management performance measurement: QMF (Quality Management Framework), PMS (Productivity Management System), and KPI (Key Performance Indicator) models.
Models from Other Industry
SERVQUAL model was developed by Parasuraman et al. [15] as a service quality assessment tool for service and retail organizations, such as department stores, supermarkets, telecommunications companies, and airlines. The performance measured the quality of customer service from the perspective of the customers.
SERVPERF model was developed by Cronin and Taylor [16], based on SERVQUAL. The evaluation targets were service qualities of organizations such as banking, pest control, dry cleaning, and fast food. The conceptualization and measurement of service quality and the relationships between service quality, consumer satisfaction, and purchase intentions were investigated.
BEM was developed by the European Foundation of Quality Management (EFQM) in 1990 [17, 18]. This model has gradually evolved from the classic total quality management (management of quality) to more of a business excellence (quality of management) approach [19]. It encouraged organizations to emphasize cultural and process issues and people in order to tap into intangible assets.
SERVQUAL, SERVPERF, and BEM models are tools for evaluating customer service quality, focusing on the detailed characteristics of the services provided. BEM model is a quality management tool of organizational success, and identifies the results and enablers. These models are not suitable for office building facility management, which has unique requirement of satisfying users (occupants) of the buildings, which implies that they are one of the primary management targets.
CMM was proposed by the Software Engineering Institute (SEI) of Carnegie Mellon University in 1991 as a software development evaluation standard [20]. It has been introduced into construction as the Structured Process Improvement for Construction Enterprises (SPICE), which Amaratunga et al. [21] attempted to extend into facility management. However, there are difficulties for facility management practitioners in understanding the terminology used in the CMM framework questionnaire, and limitations on dealing with physical facility performance as well as process at the same time.
BSC model is for evaluating the performance of a business organization, and was introduced by Kaplan and Norton [12]. It points out that the existing organizational performance evaluation has been limited to the financial metrics, and emphasizes a balanced performance evaluation.
SBSC was developed by Brackertz and Kenley [22], in an effort to apply BSC to facility management (FM) industry. It defined four perspectives such as physical, service, financial, and community to evaluate the performance of community facilities in local government. Logometrix tool was developed to measure physical and service performance of community facilities [23]. However, SBSC/Logometrix is for public facilities that are operated for the needs of community. These characteristics are reflected in the model: rental income is not generated, and there is comparatively less need to control expenses. As such, it is not adequate for facility management performance measurement. In addition, there are no measurement criteria in this conceptual model, and the application of actual performance measurement is not suggested.
Models from service or business administration mainly reflect i) the characteristics of which performance researcher wants to measure, ii) the traits of the performance measurement target, and iii) the viewpoint of performance measurement in that particular field. Thus, they fail to reflect various evaluation factors that are essential in measuring the overall performance of facility management. Also, they do not adequately reflect the characteristics of facility management in relation to buildings’ physical characteristics. Therefore, they are not applicable to the measurement of building facility management performance Models Focused on Building Facilities.
POE is an evaluation model of post-occupancy, and evaluates the performance of buildings from residents’ perspective [24]. Post Occupancy Review of Buildings and their Engineering (PROBE) is also a post-occupancy survey. Its purpose is to provide feedback on generic and specific information on factors for success in the design, construction, operation, and use of buildings, together with areas of difficulty and disappointment [25]. Since POE and PROBE models deal with residents’ satisfaction from physical buildings, they are closer to measuring facility management performance, than are the models from other industry. However, they have limitations in that they only measure building facility’s performance as a result, and do not simultaneously measure the costs incurred and resources used for the building facilities. As a result, they cannot fully measure facility management performance. In addition, POE and PROBE have limitations in that they rely on only the perception of building users making it impossible to measure the cost- effectiveness from a financial perspective.
Models Reflecting Facility Management (FM) Context
KPI is general indicators of performance that focus on critical aspects of outcomes [26]. A performance indicator is a measure of performance [27]. KPI has been recognized as the most popular performance measurement model in construction industry. It was also adopted by several researchers in facility management.
Hinks and McNay [28] derived a bespoke KPI set that evaluates the performance of facility management of a financial service company. Through Delphi survey, 23 KPIs, which were recognized by both department managers and FM organization, were classified into seven categories, i.e., Business benefit, Equipment, Space, Environment, Change management, Maintenance/Service, and General. However, the categorization of this KPI set is not clear. In particular, general and change management categorizations have unclear definition, and are less relevant to their KPI. The KPI set is merely a conceptual model without indicator metrics.
Gilleard and Wong [29] derived seven KPIs of Financial performance, Productivity, Project performance, Equipment availability, Compliance, Complaint, Accident frequency, and Customer satisfaction in order to evaluate the performance of the facility management service provider of large buildings in Hong Kong. Meng [30] suggested ten KPIs of facility management performance as Client satisfaction, Cost-effectiveness, Response time, Service reliability, Health, Safety, Environmental compliance, Staff commitment, Client-service provider relationship, and IT application. Myeda [8] suggested a performance measurement system that measured office building maintenance management performance as 17 service elements of three major maintenance aspects, which were derived as Functional, Technical, and Image. The above three studies only listed KPIs or key elements, and could not actually assess the performance of facility management. They are conceptual models that contain indicators that cannot be measured, and have no criteria of measurement.
Parida and Chattopadhyay [31] suggested 28 KPIs in seven categories for maintenance performance measurement of utility industry (plant): Equipment- related; Cost-related; Maintenance task related; Learning and growth; Impact on customer satisfaction; Health, Safety, Security, and Environment; and Employee satisfaction were presented as the seven categories.
Lavy et al. [32] derived 35 KPIs in four categories, as financial, functional, physical, and survey-based categories for facility management performance measurement. Lai and Man [1] suggested 71 KPIs in five categories of physical; financial; task and equipment related; environmental; and health, safety, and legal, for the performance evaluation of engineering facilities in commercial buildings.
However, they did not clearly provide the purpose of KPIs through categorization and hierarchical structure. Also, their model is conceptual, with no metrics of indicators, and does not present how each indicator is measured as a performance.
Lavy et al. [33] developed a framework to evaluate six composite KPIs for facility performance evaluation. Shohet and Nobili [34] suggested seven composite KPIs of clinic maintenance performance. However, these composite KPIs are not used in facility management industry for their little applicability to performance measurement.
Most of the QMF, PMS, and KPI models developed for facility management are conceptual models, and they do not specify evaluation criteria, nor present the result of performance measurement. In addition, the derived indicators and hierarchical structure do not adequately reflect the entire characteristics of facility management, and thus are insufficient for measuring overall performance.
KPI model can synthesize various viewpoints, and has the advantage of being relatively easy to use. However, existing studies failed to clearly present the characteristics and purposes of performance measurement because their hierarchical structure was inconsistent, and similar indicators were mixed, or had too many indicators. Merely deriving the indicators is insufficient as a performance measurement model. Therefore, the establishment of the criteria of indicator measurement, and their applicability to produce results of performance measurement are required.
Therefore, authors find that no fully developed performance measurement model of facility management that is comprehensive enough to reflect the varying perspectives of different stakeholders of office building facility management exists. Complete and more realistic model should be able to measure the multi-faceted performances of facility management and adequately address the conflicts arising from the interests of the FM stakeholders. Constructing such model is the objective of our research and presented in this paper.
Research Methodology
Structure of research procedure
In order to solve the problematic issues related to the absence of a balanced facility management performance measurement model that reflects the conflicts of different objectives of facility management stakeholders, the researcher conducted literature review, focused group interviews, a number of questionnaire surveys including one based on Delphi methodology.
First, a literature review was conducted to analyze the characteristics of existing models of facility management performance measurement. Second, focused group interviews with office building facility managers were conducted to understand the organizational structure of office building facility management, the contents and priorities of facility management tasks, and managers’ perspective of performance. Based on the review and interview, we selected five performance measurement factors and constructed the FFOSS (Financial, Function, Organization, Safety-Health- Environment, Satisfaction) model. Third, questionnaire surveys were conducted on building owners, in order to verify three hypotheses of the five factor priorities and weightings, and identify their interrelationship. These results formed the basis of five factor cyclic structure. Fourth, Delphi technique was used for deriving the KPI (Key Performance Indicators) for each of the five factors of the FFOSS model. The Delphi method is based on a structured process for collecting and synthesizing knowledge from a group of experts by means of a series of questionnaires accompanied by controlled opinion feedback. Last, questionnaire surveys were conducted to validate the FFOSS model.
Research methodology was illustrated in Figure 1.
Identification of FM stakeholders
A facility management performance measurement model needs to reflect the perspectives and objectives of the stakeholders involved. The stakeholders of the office building facility management are identified as building owner, tenant, and facility management organization [35].
Focused Group Interview
The first step in the research is to define the performance indicators that are effective for measuring FM performance of office building, and to categorize them appropriately. To this end, authors needed to become familiar with the structure of office building FM organization, the contents of their work, and environment of its operation and maintenance; and to collect opinions from industry experts on the FM performance measurement indicators gathered from the literature.
Focused group interviews are used in qualitative research as a way to listen to and learn from expert opinions through interviews with groups of experts related to the research field. Interviews were conducted with a FM team leader and two senior managers of office building FM organization, whom authors found had significant industry expertise from March 2nd to 5th, 2020. The interview results provided the major FM tasks, priority and resource allocation to them, and interviewee perspectives on FM performance. The findings are as follows:
(1) Major tasks
The major tasks of mechanical, electrical, fire prevention, and architectural teams in engineering parts were divided into four tasks:
(i) Operation, inspection, and maintenance of equipment: tasks related to the functionality of the building.
(ii) Response to tenant complaints and requests: tasks related to tenant satisfaction.
(iii) Documentation and data collection: reporting on building cost and maintenance activities for building owner or internal purpose.
(iv) Education and training: tasks for strengthening staff and organizational competency
(2) Priority and resource allocation to major tasks (personnel, time)
Most personnel and time resources were allocated to task (i) operation, inspection, and maintenance of equipment, and followed by task (ii) responding to tenant complaints and requests.
(3) Evaluators and their perspectives of facility management performance
The primary evaluator is building owner, but tenant becomes an important evaluator as well.
The building owner measures FM performance measurement primarily with a financial perspective, focusing on cost control within budget, and furthermore, on cost reduction. It is usually reported as an important element of a monthly report to the owner.
Tenant measures performance in various aspects: whether building functions and services are normal, whether no malfunctions exist, whether office environment is comfortable, and whether responses to complaints are satisfactory.
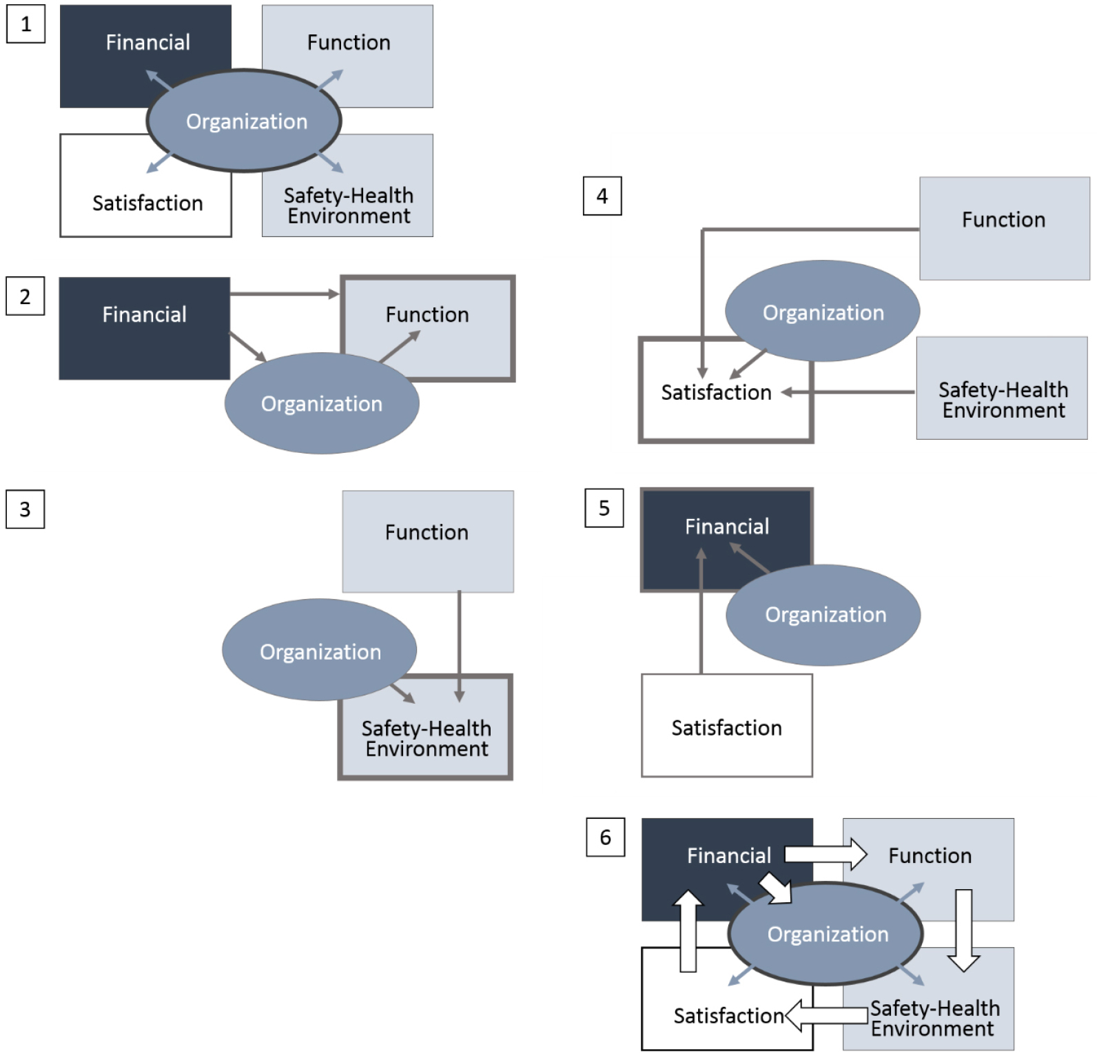
Five Factors Identification
In identifying performance factors, the authors tried to make sure that the chosen factors are distinct from one another, representing different aspects of FM performance, and at the same time reflect adequately the conflicting characteristics of FM stakeholders. Fulfilling these requirements, we also tried to minimize the number of factors in order to secure model simplicity with multi-faceted nature of FM performance well captured.
The authors would define the five categories of FM performance as five factors that form the structure shown in Figure 2:
(1) Financial
(2) Function
(3) Organization
(4) Safety–Health–Environment
(5) Satisfaction
Each of the five factors represents the perspectives of three FM stakeholders, i.e., tenant, owner, and FM organization on office building FM performance. The Financial factor reflects building owner’s perspective. The Organization factor is an important FM performance measurement indicator, which possesses the characteristics of both the result and the enabler that drives the performance of the four other factors. The Tenant perspective is addressed by three factors: Function, Safety–Health–Environment, and Tenant Satisfaction. Function and Safety–Health–Environment performances are related to office building functions and services, where Function comprises basic requirements of building, and Safety–Health–Environment consists of higher-level requirements. Authors chose Function as one of the categories, considering that the tasks that facility management organization allocates the largest time to and concentrates on are the operation and maintenance of building facilities and equipment. Maintaining the normal function of the facilities and equipment is the most fundamental task in generating facility management performance.
Authors grouped Safety–Health–Environment performances as a separate category, which is distinct from the function of facility and equipment. This is difficult to achieve, and needs the FM organization’s process, operation policy, and technique. For example, the “safety” is not only achieved by the functions of fire-fighting equipment, but is a combined performance that also requires the establishment of emergency response processes, training of facility management organization , the conduct of regular emergency drills with occupants, control of risk elements, and quick response to incident, if such an emergency occurs.
But Safety–Health–Environment, which are socially accepted values, have rarely been highlighted for facility management performance evaluation. The concept of EHS (Environment–Health–Safety) originated in the chemical industry in 1995, and was presented as a corporate social responsibility in The Valdez Principles [36]. The research of Parida and Chattopadhyay [31] for the maintenance of utility industry suggested Health–Safety–Security–Environment (HSSE) as a category. The authors introduced Safety–Health–Environment as a performance factor, with the consideration that safety has more significance than the other two elements. Also, it is the unique perspective of this research that sets Organization as a major performance category. In previous studies, organizational competency was measured through FM internal process, learning and growth, and task-related matters. Financial has been mentioned in many research reports, but it measures facility management cost savings as performance. Although the terminology is the same, the authors newly defined financial performance as a measure of an integrated viewpoint.
Five Factor Priorities and Weighting
Through a consideration of the attributes and relationships of the five factors, the authors hypothesize that the priority and weighting of the five factors differ, according to the building grade. This started from the authors’ insight into the characteristic of office building grade, and can be reasonably argued based on the attributes of prime grade office buildings in the office market, in comparison to general grade ones, such as high-quality tenants, the profit structure with high rent, and good facilities.
Office Building Grade in the Seoul Office Market
According to the office market report by Kyobo Realco [37], the prime grade extra-large sized office building is defined with a total gross floor area of 66,000 sqm or more, A grade with (33,000 to 66,000) sqm, B grade with (16,000 to 33,000) sqm, and C grade with (3,300 to 16,000) sqm. Based on the 1Q 2020 office market report by Kyobo Realco, 45 prime grade office buildings are in major business districts in Seoul; they thus account for less than 5% of the total office buildings in Seoul, considering a total of 902 office buildings with prime, A, B, and C grade in the Seoul office market. Prime grade office buildings set high rents based on good location with good facility and service. Figure 3 illustrates the hypotheses of factor priority.
Hypotheses
(1)Prime grade office buildings put higher priority on ‘Satisfaction’ than ‘Financial’, while general grades do so in reverse.
(2)Prime grade office buildings put higher priority on ‘Safety–Health–Environment’ than ‘Function’, while general grades do so in reverse.
(3)‘Organization’ is the lowest priority among the five factors; however, it is relatively more important in prime grade buildings, rather than a general grade.
Almost all of the building revenue comes from rent and other charges paid by tenants. The number of high-quality corporate tenants who are willing to pay high rent for prime grade buildings is limited in the market. Therefore, in order to avoid losing good tenants to other competitive buildings, prime grade buildings highly value the satisfaction of tenants. If tenants move out, the income loss during the vacant period is large, and it is difficult to find another high-quality tenant. Thus, the building owner of the prime grade office building has priority in satisfying tenants, even if there is short-term cost. In prime grade office buildings, the best way to increase the profits is to increase tenant satisfaction, and retain them as long-term loyal tenants, thereby steadily raising rents. Therefore, building owners make continuous investment to improve the facilities and services required by tenants.
High-quality corporate tenants have a high level of company policies in Safety, Health, and Environment for the continuity of business and protection of employees, and actively demand that they be reflected in the building facilities and operations. Safety–Health–Environmental requirements vary depending on the nature of the company, and continue to change with socio-economic development. Prime grade buildings have good facilities, which is a condition for further service performance. In addition, tenants’ need is more focused on Safety–Health–Environmental requests, rather than basic building function complaints, which in prime grade buildings are few.
Prime grade buildings have complex engineering facilities, and to operate and maintain them requires human resources with expertise and experience in various fields, and they must be managed by professional organizations, and operated efficiently. In addition, the competency of the organization in responding to various requests from tenants is very important.
The above three hypotheses of factor priority are the starting point of deriving the five factor interrelationship that resolves conflict between stakeholders, and improves the performance of facility management.
Five Factor Interrelationship
The five factor interrelationship reflecting the hypothesis of five factor priorities is developed as six steps below, and drawn to five factor cyclic structure. Kindly refer to Figure 4.
(1)The Organization is an enabler that drives the performance of the four other factors.
(2)The Function and Organization performance inevitably depend on the building owner’s financial expenditure and investment. The Organization is also an enabler of the Function performance.
(3)The Safety–Health–Environment performance can be achieved based on the Function performance of the building facilities with Organization performance.
(4)The satisfaction of tenants is achieved through the Function and Safety–Health–Environment performance of the office building. The Organization performance has a very important influence on Satisfaction. This is because Satisfaction includes qualitative and emotional traits.
(5)The Financial performance that the owner pursues relies on the Satisfaction of tenants, who pay rent, which is the primary source of building income. The Organization is also an enabler of Financial performance.
(6) The comprehensive interrelationship of the five performance factors is presented. Figure 3 shows its development into a cyclic structure.
Questionnaire Survey for the Five Factors
In order to verify the three hypotheses of five factor priorities and weightings by the authors, questionnaire surveys were conducted for the building owner’s representatives of seven office buildings, and the contents of the survey were as follows:
(1)‘Financial’ vs ‘Satisfaction’: Which factor do you give priority to in FM performance measurement?
(2)‘Function’ vs ‘Safety–Health–Environment’: Which factor do you give priority to in FM performance measurement?
(3)Request to classify resource allocation priority in five factors into upper, middle, and lower.
(4)Request to set the percentage weighting of performance evaluation to five factors
Seven completed questionnaires (representing the seven buildings) were collected. As a result of the survey, the responses were analyzed for the priority and weighting of the five factors, and patterns similar to the hypothesis were ascertained. Figure 5 illustrates, while Table 1 summarizes, the responses and detailed explanations. The findings are as follows:
(1)Prime grade office buildings put higher priority on ‘Satisfaction’ and ‘Safety–Health–Environment’, while most general grade office buildings do so on ‘Financial’ and ‘Function’.
(2)The ‘Organization’ performance gets the lowest priority among the five factors, but in prime grade office buildings, it is relatively important.
(3)The five factor weightings show a similar pattern to that of priority. Prime grade office buildings adopted weighting of at least 25% for each of the ‘Satisfaction’ and ‘Safety–Health–Environment’ factors, while general buildings gave (20–25)% weighting to ‘Financial’ and ‘Function’ factors.
The patterns identified by the grades of office buildings for the performance factor priorities confirm that the five factors of this research are effective and meaningful for comprehensive facility management performance measurement.
Table 1.
Responses of Five Factor Priorities
Five Factor Cycle and Strategy
The authors’ three hypotheses as to the priorities of the five performance factors of facility management were confirmed through a survey of office buildings. Also, the relationships of the five factors were described. Based on the priorities and relationships of the five factors, the authors present the five factor cyclic structure, which resolves different objectives of building owner and tenant, and provides a balanced perspective of performance measurement.
The five factor cyclic structure illustrated in Figure 6 represents the authors’ viewpoint for facility management performance.
The five factor cycle shows the way to improve performance by resolving the conflict existing amongst the stakeholders of facility management. Cost-effective expenditure that contributes to the increase of building profit was evaluated as important Financial performance, which distinguishes this research from existing ones. Financial performance can promote the performance of Function and Organization. Safety–Health–Environment performance, a higher-level requirement of tenants can also be heightened. Then, Satisfaction of tenants rises, and eventually a better Financial performance is achieved through rising rents paid by satisfied tenants in the end. The sequence of the cycle is Financial, Function, Organization, Safety–Health–Environment, and Satisfaction.
Strategy for Prime Grade Office Buildings
The five factor weightings can vary from building to building. However, when setting appropriate weightings based on the building grade and its physical characteristics, performance measurement becomes more effective. The authors propose two types of strategies. As a standard weighting for five factors, a Financial and Function priority strategy was set for general buildings of grades A, B, and C. For prime grade office buildings, a Satisfaction and Safety priority strategy was recommended. This is to effectively apply the FFOSS model, and to explain the features of the model. Kindly refer Figure 7.
The standard five factor weighting for general office buildings was set to Financial 25%, Function 25%, Organization 10%, Safety–Health–Environment 20%, and Satisfaction 20%, reflecting the emphasis levied on financial and functional performance. In contrast, the weighting for prime grade office buildings that prioritizes Satisfaction and Safety was set to Financial 20%, Function 15%, Organization 15%, Safety–Health–Environment 25%, and Satisfaction 25%. The recommended factor weightings were derived from the survey result of the seven office buildings.
The performance measurement model is based on the five factor cyclic model, and is completed with KPIs that measure the performance of the five factors.
Derivation of KPIs for Facility Management
Derivation of Longlist KPI
First, the authors derived 102 potential KPIs from previous research and other sources, and divided them into the five factor categories [2, 14, 28, 31, 32, 33, 38, 39, 40, 41, 42, 43, 44].
To derive the longlist KPIs in Table 2, which is the starting point of model development, the authors added some indicators that related the building owners’ viewpoint, deleted or changed unmeasurable indicators, and revised indicators, to reflect the desirable performance measurement perspective of the authors.
Table 2.
A Longlist KPIs
Delphi Survey
The Delphi technique is a consultative research procedure that is well suited to the study of qualitative phenomena, and is designed to gather expert opinion in areas where there is considerable uncertainty, and/or a lack of agreed knowledge. As the objective of the Delphi survey is to achieve consensus on an issue, it is a good way to draw conclusions that are mutually acceptable to the groups with different perspectives [28]. Therefore, in establishing the FM performance measurement model for office buildings, which is the purpose of this research, the Delphi survey is most suitable as a method of defining and prioritizing FM performance measurement indicators that the FM organization and the building owner both agree on.
The constitutional requirements for a Delphi group are that the members should all be reasonably knowledgeable about the issue under discussion, and as a whole group, they should represent all of the key viewpoints. The fourteen members for this exercise comprised seven members in the FM group as the heads of the FM team with over 15 years of work experience, and seven members in the building owner’s group as the building owner’s representative with over 10 years of work experience. The fourteen experts provided advice through questionnaire, interviews, and materials within the methodological process.
The first questionnaire was sent to the 14 experts by e-mail on March 6th, 2020. The questionnaire was to evaluate the importance of the 80 longlist KPIs presented as indicators of FM performance measurement in the office building, which were derived by the authors to reflect a balanced performance measurement viewpoint, and categorized by the five factors. The experts were requested to evaluate the importance of the presented longlist KPIs on a 5-point Likert scale: (1) not important – (2) slightly important – (3) moderately important – (4) fairly important – (5) essential. Table 3 summarizes the characteristics of the Delphi group members and their office building in charge.
Table 3.
Delphi Panels and their Office Buildings
Fourteen copies of the questionnaire were collected. The indicators to be further considered at the next stage were selected according to the average importance score each indicator obtained. The criterion for selection was that the indicator had an average score of at least 3.5 (median between moderately important and fairly important), while the average score of the FM group and building owner group was at least 3.0 (moderately important) each. Therefore, the 47 Shortlist KPIs derived are performance measurement indicators that both the FM group and the building owner’s group acknowledged as important, and do not include indicators that have been evaluated as important by only one group. In addition, the longlist KPIs have been modified by the authors to reflect the various opinions of experts, which were collected through the questionnaire, so that their opinions could be appropriately tailored to measure the FM performance in office buildings. Through this process, the KPIs presented in the 2nd questionnaire were revised by the authors to clarify the definition, complement the meaning, and integrate into the related work units so as not to be localized, and the indicators were classified into a more appropriate performance category.
The second questionnaire was sent by e-mail on March 16th, 2020, and duly returned. Indicators of the overall average importance score of at least 4.0 (fairly important), and each group’s average score of at least 3.5 (median between moderately important and fairly important) were selected as the 30 shortlist KPIs.
The third questionnaire was sent by e-mail on March 23rd, 2020, and duly collected. As a result, the thirty KPIs were confirmed by the consensus of the importance evaluation of the experts. Table 4 summarizes the final thirty KPIs in five factors. The final thirty KPIs were derived through surveys of building owners and facility management organization experts, and can effectively measure the performance of the five factors.
Table 4.
Final Thirty KPIs
The FFOSS Model
The performance measurement model for the office building FM was constructed by the five factor cyclic model with thirty KPIs that actually measure the performance of the five factors. The authors named this model the FFOSS model. FFOSS is an acronym for Financial, Function, Organization, Safety–Health–Environment, and Satisfaction, which are the five factors of the FM performance.
Figure 8 shows the FFOSS model. The FFOSS model provides a balanced evaluation framework of FM performance through the five performance factors and the cyclic structure they generate. Moreover, the model is effective and is able to present the direction for performance measurement and improvement by utilizing the thirty KPIs, which are comprised of performance measurement indicators that most effectively define each performance factor. The category weighting and KPI scoring of FFOSS model are summarized to Table 5.
Table 5.
Category weighting and KPI Scoring of the FFOSS model
Features of the FFOSS Model
(1) Who would use the FFOSS model?
The evaluators using the FFOSS model would primarily be the building owners. They can use the model to measure the office building FM performance in a comprehensive and balanced way. The FM organization can use the model for self-assessment of their performance and improvement.
In addition, the FFOSS model can be used for the purpose of simultaneously measuring and comparing the performances of multiple buildings; i.e., which building shows the better FM performance.
(2) What is the purpose of the FFOSS model?
The FFOSS model has been developed with the objective of measuring the office building FM performance from a balanced perspective, and to fully evaluate the various aspects of the facility management performance.
Furthermore, the five factors and thirty KPIs of the FFOSS model reveal the areas of poor performance, and present whether the impact of poor performance is limited, or broad and significant. The model allows building owners to effectively allocate resources to improve performance.
(3) When should the FFOSS model be used?
The performance is to be measured periodically, and it is recommended to measure it once a year. Periodic performance measurements of the same building can be used to see if the performance improves.
The four characteristics that differentiate the FFOSS model from the performance measurement models of previous studies are as follows:
First, the FFOSS model finds out the conflict existing amongst the stakeholders of FM, and presents a five factor cyclic structure that improves performance by progressively resolving the conflict. It also provides the office building owners with a balanced evaluation perspective. The Organization as the enabler of the cycle forms the basis of the performances of four factors with causal relationships between them. Satisfaction is attained when the Safety–Health–Environment performance is excellent based on the satisfactory performance of Function; and in the end, it leads to Financial performance. The financial performance, one of which is rent, becomes the source of investment for the building’s performance improvement in Function.
Second, the FFOSS model provides a balanced viewpoint of financial performance evaluation. The cycle promotes the investment of the building owner in building facilities and FM organization, which can occur when the cost spending of high efficiency is evaluated as important financial performance. This is one of the salient features of the FFOSS model, which distinguishes it from existing models.
Although financial performance was considered important in the performance measurement models of previous research, that research counted only the efforts to reduce costs as performance. To this end, it classified the cost items in detail, and evaluated the savings of each cost item, i.e., labor cost, etc., as performance [1, 34], and evaluated the improvement of functioning of the facilities relative to costs as performance [35, 36]. However, it is not possible to achieve sustained profit increase for the building owner only by reducing costs.
In this study, the perspective of financial performance evaluation is changed, and the cost spending that contributes to the profit increase for building owner is defined as financial performance, and it is reflected in the performance measurement.
Third, the FFOSS model provides weighting of the five factors as the strategic method of tailored performance evaluation that can reflect the varying characteristics differed by building grade. Effective weighting effectively communicates the building owner’s strategy to the FM organization, and is the basis for limited resource allocation. The five factor weightings can vary from building to building. However, when setting appropriate weightings based on the building grade and physical characteristics, performance measurement becomes more effective.
The authors propose two types of strategies. As a standard weighting strategy for the five factors, for general buildings, the Financial and Function priority strategy was set. For prime grade office buildings, a Satisfaction and Safety priority strategy was recommended. This is to help effectively apply the FFOSS model, and to explain the features of the model.
Fourth, the FFOSS model includes KPIs that effectively measure the performance of the five factors. The KPIs are derived through surveys of building owners and FM organization experts, and are reflected into the model. In this study, considering that the performance indicators of the previous studies did not present the actual measurement cases, making it very difficult to use them in the performance measurement of office building FM, the authors conducted actual performance measurement of office building FM.
The FFOSS model is a model that comprehensively measures the overall performance of office building facility management. It identifies the five performance factors that cover different aspects of FM, and shows their common cyclic structure. The model also provides a balanced evaluation framework to office building owners, and can allow them to effectively communicate to FM organization their strategic objectives and intentions through the five factor weightings.
Validation
Simulation of Model
The simulation case is a grade B medium-sized office building. It is twenty years old, and as the elevator has aged, the problem of stopping failure frequently occurs. A recent elevator failure resulted in a person being trapped, and the emergency call function was also broken, causing the occupant to be in a dangerous situation, and the tenant complaint became serious. Inevitably, the elevator parts were urgently replaced at large cost, which was not originally included in the budget.
Besides this serious elevator problem, the other facilities and services are all in fair condition (KPI scoring 3 point), despite its being a 20-year-old building. Figure 9 illustrates performance measurement by FFOSS model for the simulation case.
(1) Performance measurement of the Financial factor
The case is related to FN1, FN2, FN4, and FN6 at the same time, and all of them are rated as very poor (1); they are insufficient budgeting and cost management (FN1), inadequate cost effectiveness owing to urgent cost (FN2), very poor condition of elevator, compared to its expected life span (FN4), and lowered net income for building owner (FN6), while the remaining KPIs of Financial factor are assessed as fair (3).
(2) Performance measurement of the Function factor
For the Function factor, the case is relevant to FT3 and FT5, and both of them are rated as very poor (1); they are Low elevator reliability (FT3), and inadequate facility breakdown (FT5). The rest of the KPIs in the Function factor are assessed as fair (3).
(3) Performance measurement of the Organization factor
This case is related to OR2 and OR6, and they are rated as very poor (1). Neglecting the failure of the emergency communication device of the elevator, and the elevator performance deterioration, indicate low maintenance plan compliance (OR2) and staff competency (OR6). The remaining KPIs in the Organization factor are assessed fair (3).
(4) Performance measurement of the Safety–Health–Environment factor
For the Safety–Health–Environment factor, the case is relevant to SH2 and SH3, which are rated as very poor (1). The emergency preparedness (SH2) is insufficient, because of responding late to the entrapment accident, and for fire or accident (SH3), the case should be scored low. The remaining KPIs are assessed as fair (3).
(5) Performance measurement of the Satisfaction factor
The case is related to the SF6, and it is rated as very poor (1): The tenant survey score (SF6) should be very poor (1), due to elevator complaints. The remaining KPIs of Satisfaction factor are assessed as fair (3).
The FFOSS total score of this case is calculated as 44.7%. The financial factor scored (8.3 out of 25)%, function (11.7 out of 25)%, organization (4.7 out of 10)%, Safety–Health–Environment (9.3 out of 20)%, and satisfaction (10.7 out of 20)%.
The case study highlights that the problem of the decrease of reliability of the elevator function not only pertains to two important KPIs of the function factor, but has broader repercussions that affect the performances of the other three factors. It can be seen that frequent failures and confinement accidents degrade two KPI performances of the Safety–Health–Environment factor, lead to lower performance of the Satisfaction factor, and cause poor Financial factor KPI performance, due to the unexpected cost incurred.
The five factors and thirty KPIs of the FFOSS model highlight areas of poor performance, and reveal whether their impact is limited or broad. This allows the building owner to effectively allocate resources to improve the performance.
Thus, the FFOSS model evaluation recommends that the building owner must invest in repairing the decrepit facilities of the building as a preemptive cost spending, thereby increasing the satisfaction of tenants and preventing their departure, so that the five factor cycle is maintained.
Evaluation of Model
To validate the FFOSS model, the authors used questionnaire and surveyed building owners on the applicability, adequacy, and effectiveness of the FFOSS model. Also, the FFOSS model is used for performance measurements of the facility management at six office buildings.
The six buildings evaluated are office buildings that are owned by financial investors, ranging from large- scale prime grade buildings with high level of rents, to B grade buildings with relatively low rents. Most of the evaluators who represent building owners have individually more than 15 years of experience, and belong to large asset management companies. Table 6 summarizes the total area, building grade, and owner characteristics of the six office buildings subject to evaluation, and the evaluators’ work experience amount and organization.
Table 6.
Characteristics of the Office Buildings and Evaluators
The authors conducted a questionnaire survey to evaluate the applicability, adequacy, and effectiveness of the FFOSS model on a 5-point Likert scale, after the evaluators completed performance measurement of the facility management using the model.
(1)Applicability: Whether the KPIs of the model could easily be evaluated with scores.
(2)Adequacy: Whether the categories and KPIs of the model properly address the performance areas the evaluators intend to measure.
(3)Effectiveness: Whether the model is effective for measuring the comprehensive performance of the facility management.
The questionnaire survey result shows that the FFOSS model obtained an average evaluation score of 4.22 points on the three criteria, i.e., applicability, adequacy, and effectiveness of the model. The points of applicability, adequacy, and effectiveness are (4.17, 4.00, and 4.50) respectively. Thus, it has been confirmed that the FFOSS model is a very effective tool for measuring the comprehensive performance of FM.
The FFOSS model has been assessed by industry experts who represent building owners to be a valid FM performance measurement model with good applicability, adequacy, and effectiveness by expert evaluation scores. Table 7 summarizes the evaluation results.
Conclusions
This research developed the FFOSS model as a performance measurement model of FM that provides a balanced perspective of performance measurement. The five performance factors of the model cover different aspects of FM, and their cyclic structure resolves conflicting objectives of the building owner and tenants.
In addition, thirty KPIs, which the authors find are the primary indicators of FM performances of the five factors, have been derived, which make it possible for the FFOSS model to be easily used for practically measuring the FM performance.
The FFOSS model provides the weighting structure of five factors as a strategic method of tailored performance evaluation that can reflect varying characteristics depending on the building grade, as well as the building owner’s strategic objectives. The model can allow office building owners to effectively communicate their objectives and intentions to the FM organization. The authors propose the Financial and Function priority strategy as a standard strategy for general building, and the Satisfaction and Safety priority strategy for prime grade office building.
The purpose of the FFOSS model is to measure the office building FM performance from a balanced perspective, and to fully evaluate the various aspects of the facility management performance. Also, the five factors and thirty KPIs of the FFOSS model reveal the areas of poor performance, and present whether the impact of poor performance is limited, or broad and significant.
The real-world applicability and effectiveness of the FFOSS model were ascertained by applying the model to actual cases of office building FM performance measurement. This paper established a comprehensive performance measurement model of office building FM, based on both academic analyses, and practical insights and verifications, which the authors believe well covered different aspects of FM, making it the first full-fledged model of office building FM performance measurement.
Given that our research results have incorporated the feedbacks and opinions of professionals currently working in the field of facility management for office buildings in Seoul, Korea, the FFOSS model may not be directly applicable to FM performance measurement of other types of buildings. Also, one of the model’s key strengths, the use of prioritization amongst five factors as implementation tool of different strategies by building owners may require additional modification, when applied in regions where commercial real estate market has not been as fully developed as in Seoul.
Thus, further research on modifying the model to be used for different types of facilities other than office building could be a meaningful step forward and expanding the model to be applicable in cities or countries with less developed commercial real estate market should be a promising research area, which can enhance the model’s practical usefulness.











